欢迎访问长春市宽城区人民政府网站!
一网搜
登录
|
退出
注册
首页
政务动态
宽城概况
招商项目
政府信息公开
政务服务
互动交流
专题专栏
您当前的位置:
首页
>
公示公告
>
通知公告
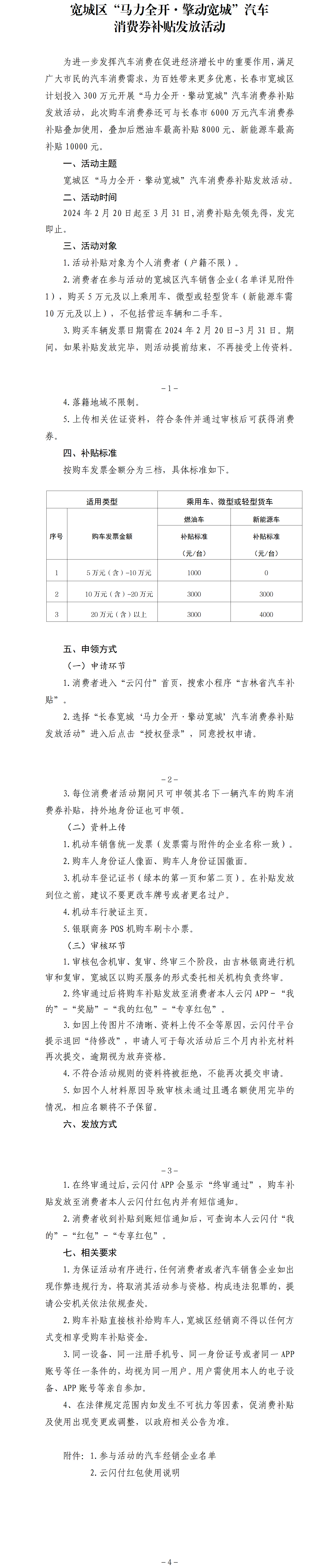
宽城区“马力全开·擎动宽城”汽车消费券补贴发放活动
时间:2024-02-21 11:09
来源:区商务局
【字体:
大
中
小
】
打印
附件:
汽车消费券补贴发放活动附件.doc