欢迎访问长春市宽城区人民政府网站!
一网搜
登录
|
退出
注册
首页
政务动态
宽城概况
招商项目
政府信息公开
政务服务
互动交流
专题专栏
您当前的位置:
首页
>
政府信息公开
>
五公开
>
管理公开
>
行政权力
>
行政处罚
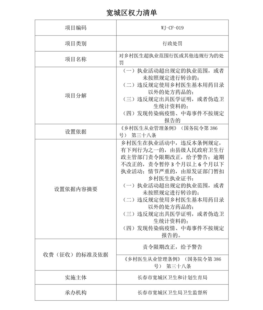
【卫计局】对乡村医生超执业范围行医或其他违规行为的处罚
时间:2018-12-25 08:33
来源:区编办
【字体:
大
中
小
】
打印